一、MOS管替代二極管的優勢
(一)低導通電阻與壓降
MOS管的導通電阻極低,通常在1mΩ至幾十mΩ之間,相較于二極管0.4V至0.7V的正向壓降,MOS管的導通壓降可忽略不計。這一特性使得MOS管在大電流應用中能夠顯著降低功耗,提升系統效率。
(二)高效能源轉換
由于MOS管的低導通電阻,其在導通狀態下的功耗和熱效應遠低于二極管。在相同的電流條件下,MOS管的發熱量更小,有助于簡化散熱設計,提高系統的可靠性和穩定性。
(三)快速開關特性
MOS管具備快速的開關速度,能夠迅速在導通和截止狀態之間切換。這不僅減少了開關過程中的能量損耗,還提升了電路的響應速度,特別適用于高頻應用場景。
(四)成本效益分析
雖然單個MOS管的成本可能高于二極管,但在許多情況下,使用MOS管可以簡化電路設計,減少外部元件的數量。例如,在電源管理系統中,MOS管的高效性能可以降低對散熱元件的需求,從而在整體上實現系統成本的優化。
二、MOS管替代二極管的應用場景
(一)防反接電路
在電源防反接保護電路中,MOS管能夠有效防止因電源正負極接反而導致的電路損壞。與傳統二極管方案相比,MOS管的低導通壓降特性使其在防止反向電流的同時,減少了能量損耗,提高了系統的整體效率。
(二)防倒灌電路
防倒灌電路通常用于防止電流從負載向電源倒灌,避免對電源或上游電路造成損害。MOS管在防倒灌電路中的應用,利用其低導通電阻和快速開關特性,不僅提高了防護效果,還顯著降低了因二極管壓降導致的功率損耗。
(三)同步整流電路
在同步整流電路中,MOS管作為開關元件,通過精確控制柵極電壓實現電流的高效導通和截止。這種設計顯著提高了電源轉換效率,特別適用于高功率密度的電源應用。
三、MOS管在防倒灌電路中的應用實例
(一)電路設計要點
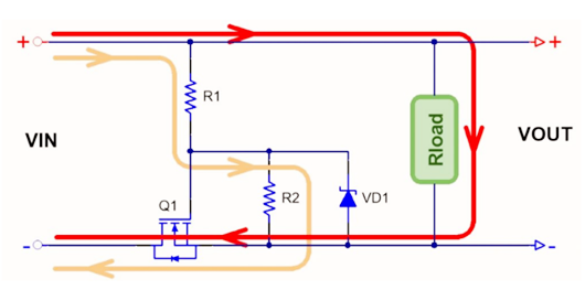
在設計MOS管防倒灌電路時,通常選擇N溝道MOS管,并將其源極連接到輸入側,漏極連接到輸出側。例如,在12V供電系統中,IRF540N是一個常用的MOS管型號,其耐壓值為100V,導通電阻僅為44毫歐。確保MOS管的體二極管方向與電流方向一致,以形成自然的防倒灌路徑。
(二)電路連接方法
將輸入正極連接到MOS管的源極,輸出正極連接到漏極。柵極控制是電路的關鍵部分:當輸入電壓存在時,通過分壓電阻或專用驅動芯片使柵極電壓高于閾值電壓,確保MOS管導通;當輸入斷電時,柵極電壓歸零,MOS管關閉,此時體二極管反向截止,有效阻斷倒灌電流。
(三)參數匹配與優化
以5A工作電流為例,傳統二極管方案的壓降為0.7V,功耗達3.5W;而采用導通電阻為5毫歐的MOS管,壓降僅0.025V,功耗顯著降低至0.125W。實際測試表明,MOS管方案在溫升控制方面也表現出色,某無人機電池保護板的實測數據顯示,其溫升比二極管方案低20℃。在高頻應用場景中,選擇快恢復型MOS管尤為重要,以確保電路的高效運行。
四、Oring電路設計
(一)電路原理


Oring電路是一種有效的防倒灌電路,傳統設計采用兩個二極管確保電流單向流動。然而,二極管的正向壓降會導致功率損耗。通過使用MOS管替代二極管,可以實現接近零電壓降和高效率的防倒灌功能。
(二)MOS管選擇與應用
在選擇MOS管時,需綜合考慮其額定電壓、最大電流和開關速度等參數。對于普通電源防倒灌應用,建議選擇耐壓在20V以上,電流容量在幾安培以內的MOS管。常見的N溝道增強型MOS管(如IRF系列)在該領域表現出色。
(三)典型電路實例


典型的MOS管Oring電路由N溝道增強型MOS管M1和限流電阻R組成。限流電阻R的作用是防止瞬間電流沖擊,保護MOS管免受損壞。當電源正常供電時,MOS管M1導通,電流順利流向負載;若電源掉電或出現電流倒灌現象,MOS管M1會迅速關斷,有效阻止電流逆向流動。
五、電路優化策略
(一)提高可靠性
增加柵極電阻:在柵極串接小電阻,減緩MOS管的開關速度,減少振蕩和電磁干擾。
使用穩壓管保護:在柵極和源極之間并聯穩壓管,防止靜電放電或其他過壓情況損壞MOS管。
散熱處理:為MOS管安裝散熱片或使用導熱材料,確保其在大功率工作時保持穩定溫度。
(二)降低功耗
選擇低導通內阻的MOS管:降低導通內阻可減少導通時的功率損耗,提升系統效率。
優化柵極驅動電壓:適當調整柵極驅動電壓,使其略高于電源電壓,確保MOS管完全導通,降低導通電阻。
減少開關次數:合理設計電路,避免不必要的MOS管頻繁開關,減少動態功耗。
〈烜芯微/XXW〉專業制造二極管,三極管,MOS管,橋堆等,20年,工廠直銷省20%,上萬家電路電器生產企業選用,專業的工程師幫您穩定好每一批產品,如果您有遇到什么需要幫助解決的,可以直接聯系下方的聯系號碼或加QQ/微信,由我們的銷售經理給您精準的報價以及產品介紹
聯系號碼:18923864027(同微信)
QQ:709211280

