用MOS管搭建一個長按按鍵開關機的電路,通過長按一個按鍵,控制整個設備開關機的電路。
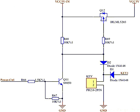
MOS管按鍵開關電路:

MOS管按鍵開關電路工作原理:
“Power_Ctrl”和“KEY1”是連接MCU的兩個引腳。
1.設備開啟時,按下按鍵“KEY”,此時mos管導通,漏極變成5V,整個系統(tǒng)供電,MCU正常工作,并檢查“KEY1”引腳電平,當為低電平時,可在程序中加入延時,而后再次判斷該引腳電平,仍然為低電平時,控制“Power_Ctrl”引腳為高電平,此時,即可松開KEY按鍵,整個系統(tǒng)可正常工作。達到延時開機目的。
2.設備關閉時,此時整個系統(tǒng)有電,當再次檢測到“KEY1”位低電平時,可延時一段時間,再來判斷“KEY1”是否仍然為低電平,如果仍然為低電平,可控制“Power_Ctrl”引腳為低電平,此時,當松開KEY按鍵后,整個系統(tǒng)將沒有供電。達到延時關機目的。
一個PMOS的按鍵開關電路,用在STCH8H的最小系統(tǒng)板上面,下面分享電路。

〈烜芯微/XXW〉專業(yè)制造二極管,三極管,MOS管,橋堆等,20年,工廠直銷省20%,上萬家電路電器生產企業(yè)選用,專業(yè)的工程師幫您穩(wěn)定好每一批產品,如果您有遇到什么需要幫助解決的,可以直接聯系下方的聯系號碼或加QQ/微信,由我們的銷售經理給您精準的報價以及產品介紹
聯系號碼:18923864027(同微信)
QQ:709211280

