
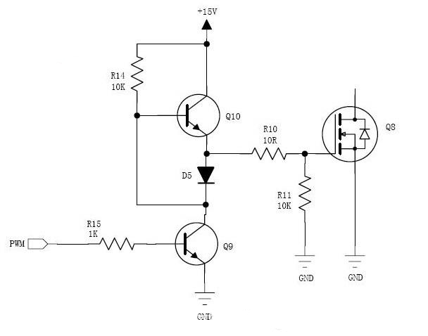
注意Q10的基極和D5的陰極直接相連
Q10和Q9是輪流導通。
PWM信號為正的時候,Q9導通,因為D5,Q10的基極電位比發射極電位低。Q10截止,Q9的柵極的電位被鉗位在0V左右, PWM信號為0或者負的時候,Q9截止,Q10導通,15V電壓通過R10加到R1和Q8的柵極。
我覺得這個二極管最大的作用還是讓上面的三極管形成射極跟隨,不然vbe,無壓降,mos只能靠10k電阻打開
電話:18923864027(同微信)
QQ:709211280
〈烜芯微/XXW〉專業制造二極管,三極管,MOS管,橋堆等,20年,工廠直銷省20%,上萬家電路電器生產企業選用,專業的工程師幫您穩定好每一批產品,如果您有遇到什么需要幫助解決的,可以直接聯系下方的聯系號碼或加QQ/微信,由我們的銷售經理給您精準的報價以及產品介紹

