對于NPN或者PNP這個東西在電路里面經常遇到,本文提供一種簡單的判斷方式。
首先認識一下PNP或者NPN,其主要包括三極管和場效應管
此處不談放大啥的,只說通短的判斷。


先說三極管的通斷:
三極管的通斷總結一點就是:集電極正向偏置,發射極反向偏置。
說的直白一點,簡而言之:
對于P型:c>b>e
對于N型:e>b>c
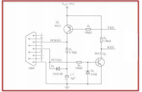
介紹一種電路的應用:分離元器件實現RS232電平和TTL的電平轉換,如圖:


下面再說一下場效應管,其主要分為結型場效應管(JEFT)和絕緣柵型場效應管(MOS).其導通如下:
此類在電路中用于作為開關使用,其導通主要在于g極的電平。
對于P型:g為高電平截止,g為低電平導通。
對于N型:g為高電平導通,g為低電平截止。
其主要的作用的是在電路中其開關的作用,典型的應用原理圖不在闡述。
烜芯微專業制造二極管,三極管,MOS管,橋堆等20年,工廠直銷省20%,4000家電路電器生產企業選用,專業的工程師幫您穩定好每一批產品,如果您有遇到什么需要幫助解決的,可以點擊右邊的工程師,或者點擊銷售經理給您精準的報價以及產品介紹
烜芯微專業制造二極管,三極管,MOS管,橋堆等20年,工廠直銷省20%,4000家電路電器生產企業選用,專業的工程師幫您穩定好每一批產品,如果您有遇到什么需要幫助解決的,可以點擊右邊的工程師,或者點擊銷售經理給您精準的報價以及產品介紹

