三端穩壓管內部電路三端穩壓管
三端穩壓管內部電路圖圖解,三端穩壓塊穩壓塊的作用是將電壓進行降壓處理,并穩定為某一固定的值后輸出??煞譃檎妷悍€壓塊和負電壓穩壓塊兩種,正電壓的有78系列、負電壓的有79系列,兩個系列是不能互換使用的,所以在選用時不要弄混。
三端穩壓管內部電路圖-三端集成穩壓器的內部電路結構
常用串聯調整式穩壓電路的特點是調整管與負載串聯并工作在線性區域內,其電壓調整率高、負載能力和紋波抑制能力強、電路結構簡單。
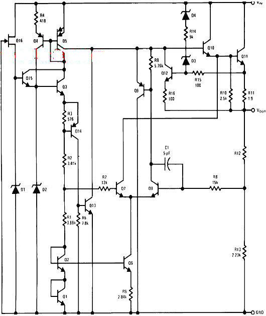
固定式三端集成穩壓器的內部電路方框圖如下圖所示。它與一般分立件組成的串聯調整式穩壓電源十分相似,不同之處在于增加了啟動電路、恒流源以及保護電路。為了使穩壓器能夠在比較大的電壓變化范圍內正常工作,在基準電壓形成和誤差放大部分設置了恒流源電路,啟動電路的作用就是為恒流源建立工作點。
Rs是過流保護取樣電阻; R1和R2組成電壓取樣電路,實際上他們由一個電阻網路構成。在輸出電壓不同的穩壓器中,采用不同的串、并聯接法,以形成不同的分壓比,取樣電壓通過誤差放大之后,去控制調整管的工作狀態,以形成和穩定一系列預定的輸出電壓。

可調式三端穩壓管內部電路圖方框圖如下圖所示。與固定式穩壓器相比,可調式穩壓器把內部的誤差放大器、保護電路等的公共端該接到了輸出端,所以它不再有接地端內部不設電壓取樣電路,增加了專門用于外接取樣電路的輸出電壓調整端AD] ,將內部基準電壓( -般為1.25V )加在誤差放大器的同相輸入端和電壓調整端ADJ之間,并由一個超級恒流源( -般為50uA )供電。

實際使用時,調整端AD]采用懸浮式,即通過外接的取樣分壓電阻R1和R2來設定輸出電壓。輸出電壓大小可用公式U0=1.25 ( 1+R2/R1來計算。顯然,如果將調整端ADJ直接接地,則輸出端U0會輸出穩定的1.25V電壓。
三端穩壓器原理與應用電路圖
三端穩壓管內部電路圖之應用電路與原理解析。在電路板上,我們經常會看到一個類似三極管的元件---三端穩壓器。三端穩壓器常用在需要電壓變換的地方。如18伏變12伏、12伏變5伏。
常見的三端穩壓器有78系列的7805、7808、7809、7812、7824等。78后面的數字代表穩壓器輸出的電壓值。78系列的穩壓器輸出都為正壓。如7805代表輸出正5伏、7812代表輸出正12伏。另一種輸出負壓的三端穩壓器是79系列的。如7905代表輸出伏5伏電壓、7912代表輸出負12伏電壓。
有的三端穩壓器標注帶字母,那是代表承受電流。如輸出電流以78(或79)后面加字母來區分。L表示0.1;AM表示0.5A,無字母表示1.5A,如78L05表求5V 0.1A。常見的三端穩壓器管腳排列一般是帶字的那面朝向我們時,左邊的第一個腳為輸入正極,中間為負極,最右邊為輸出正極。
三端穩壓管的工作原理
在三端穩壓器輸入端與輸出端都會有一個電解電容。使用三端穩壓器要注意輸入與輸出之間的電壓差不能過小。以7805為例,該三端穩壓器的固定輸出電壓是5V,而輸入電壓至少大于7V,這樣輸入/輸出之間有2-3V及以上的壓差。使調整管保證工作在放大區。但壓差取得大時,又會增加集成塊的功耗,所以,兩者應兼顧,即既保證在最大負載電流時調整管不進入飽和,又不至于功耗偏大。另外一般在三端穩壓器的輸入輸出端接一個二極管,用來防止輸入端短路時,輸出端存儲的電荷通過穩壓器,而損壞器件。
三端穩壓器的故障率不高,最常見的是管腳開焊。但在維修中常常是我們檢測電壓是否正常的一個檢測點,所以很有必要對它進行了解。
三端穩壓集成電路典型應用電路圖
電子產品中常見到的三端 穩壓 集成電路有正電壓輸出的78 ×× 系列和負電壓輸出的79××系列。故名思義,三端IC是指這種穩壓用的集成電路 只有三條 引腳輸出,分別是輸入端、 接地端 和 輸出端。
用 78/79系列三端穩壓IC 來組成穩壓電源所需的外圍元件極少,電路內部還有過流、過熱及調整管的保護電路,使用起來可靠 、方便 ,而且價格便宜。該系列集成穩壓IC型號中的78或79后面的數字代表該三端集成穩壓電路的輸出電壓,如7806表示輸出電壓為正6V,7909表示輸出電壓為負9V。
78/79系列三端穩壓IC 有很多電子廠家生產,80年代就有了,通常前綴為生產廠家的代號。
有時在 數字78或79后面還有一個M或L,如78M12或79L24, 用來區別輸出電流和封裝形式等, 其中78L調系列的最大輸出電流為100mA , 78M系列最大輸出電流為1A,78系列最大輸出電流為1.5A。 它的封裝也有 多種,詳 見圖。塑料封裝的穩壓電路具有安裝容易、價格低廉等優點,因此用得比較多。 79系列除了輸出電壓為負。引出腳排列不 同以外,命名方法、外形等均與78系列的相同。
因為三端固定集成穩壓電路的使用方便,電子制作中經常采用,可以用來改裝分立元件的穩壓電源,也經常用作電子設備的工作電源。電路圖如圖所示。

注意三端集成穩壓電路的輸入、輸出和接地端絕不能接錯,不然容易燒壞。一般 三端集成穩壓電路的最小輸入、輸出電壓差約為2V,否則不能輸出穩定的電壓,一般應使電壓差保持在4-5V,即經 變壓器變壓,二極管整流,電容器濾波后的電壓應比穩壓值高一些 。
在實際應用中, 應在三端集成穩壓電路上安裝足夠大的散熱器 (當然小功率的條件下不用)。當穩壓管溫度過高時,穩壓性能將變差,甚至損壞。
當制作中需要一個能輸出1.5A以上電流的穩壓電源,通常采用 幾塊三端穩壓電路并聯起來,使其最大輸出電流為N個1.5A,但應用時需注意:并聯使用的集成穩壓電路應采用同一廠家、同一批號的產品,以保證參數的一致。另外在輸出電流上留有一定的余量,以避免個別集成穩壓電路失效時導致其他電路的連鎖燒毀。
在 78 ** 、 79 ** 系列三端穩壓器中最常應用的是 TO-220 和 TO-202 兩種封裝。這兩種封裝的圖形以及引腳序號、引腳功能如附圖所示。圖中的引腳號標注方法是按照引腳電位從高到底的順序標注的。這樣標注便于記憶。引腳 ①為最高電位,③腳為最低電位,②腳居中。從圖中可以看出,不論正壓還是負壓,②腳均為輸出端。對于 78**正壓系列,輸入是最高電位,自然是①腳,地端為最低電位,即③腳,如附圖所示。
對與79**負壓系列,輸入為最低電位,自然是③腳,而地端為最高電位,即①腳,如附圖所示。此外,還應注意,散熱片總是和最低電位的第③腳相連。這樣在78**系列中,散熱片和地相連接,而在79**系列中,散熱片卻和輸入端相連接。
下圖所示是三端穩壓集成電路典型應用電路。A1是三端穩壓集成電路,它接在整流、濾波電路之后,輸入A1的是未穩定的直流工作電壓,輸出的是經過穩定的直流工作電壓。

三端穩壓管內部電路圖框圖原理電路圖

烜芯微專業制造二極管,三極管,MOS管,橋堆等20年,工廠直銷省20%,1500家電路電器生產企業選用,專業的工程師幫您穩定好每一批產品,如果您有遇到什么需要幫助解決的,可以點擊右邊的工程師,或者點擊銷售經理給您精準的報價以及產品介紹

